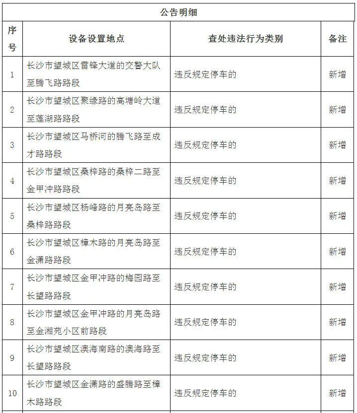
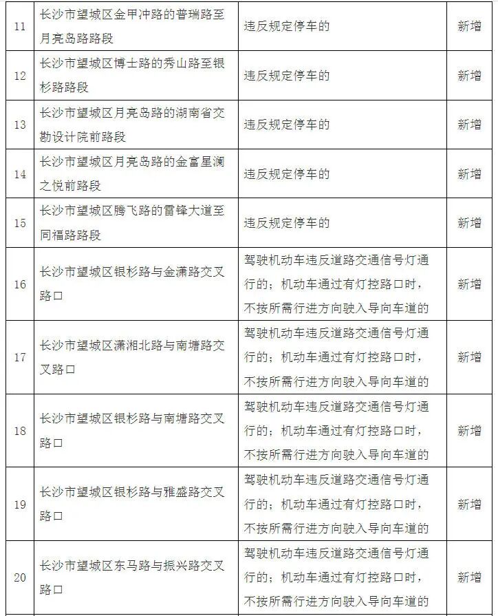
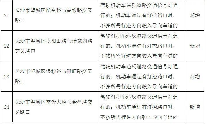
小编从长沙市公安局交通管理支队获悉,为进一步规范道路交通秩序,保障市民出行安全、有序、畅通,长沙交警依据相关法律法规,对望城区雷锋大道交警大队至腾飞路路段等24处固定式交通技术监控设备予以新增或重新启用。
关于长沙市新增或重启固定式交通技术监控设备设置地点的公告
为保障道路交通有序、安全、畅通,遵循依法管理、方便群众的原则,我队在长沙市望城区雷锋大道的交警大队至腾飞路路段等24处固定式交通技术监控设备。根据《中华人民共和国行政处罚法》第四十一条第一款的规定,现将新增或重新启用固定式交通技术监控设备的设置地点予以公告,具体地点详见附表。自公告之日起五日后启用监控设备,设置地点的固定式交通技术监控设备将依法依规予以启用,请遵守道路交通安全法律法规,安全出行。
特此公告!
长沙市公安局交通管理支队
监控设备具体设置地点
详见官方附表



来源:望城交警
编辑:陈姣
本文链接:https://wap.wangchengnews.cn/content/646047/61/15798316.html