@望城人
4月活动计划已为您备好!
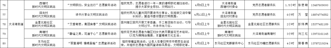
文明祭祀、非遗传承、学雷锋行……
丰富多彩的文明实践活动期待您的身影~
让我们一起行动起来,
汇聚文明力量,
点亮美好生活!
(2026年4月)












来源:望城融媒
编辑:史旺
本文链接:https://wap.wangchengnews.cn/content/646048/83/15810185.html
@望城人
4月活动计划已为您备好!
文明祭祀、非遗传承、学雷锋行……
丰富多彩的文明实践活动期待您的身影~
让我们一起行动起来,
汇聚文明力量,
点亮美好生活!
(2026年4月)












来源:望城融媒
编辑:史旺
本文链接:https://wap.wangchengnews.cn/content/646048/83/15810185.html